6731顶级游戏
首页
走进6731顶级游戏
企业简介
企业文化
工业平台
企业声誉
投资者关系
6731顶级游戏资讯
可一连生长
生长战略
绿色生长
公司治理
认真任生产
社会责任
产品和市场
产品总览
商务洽谈
服务支持
立异生长
立异理念
立异平台
立异团队
科研效果
加入6731顶级游戏
招贤纳士
员工生长
联系方法
员工登录
搜索
|
EN
中文
EN
x
搜 索
首页
走进6731顶级游戏
6731顶级游戏资讯
资讯详情
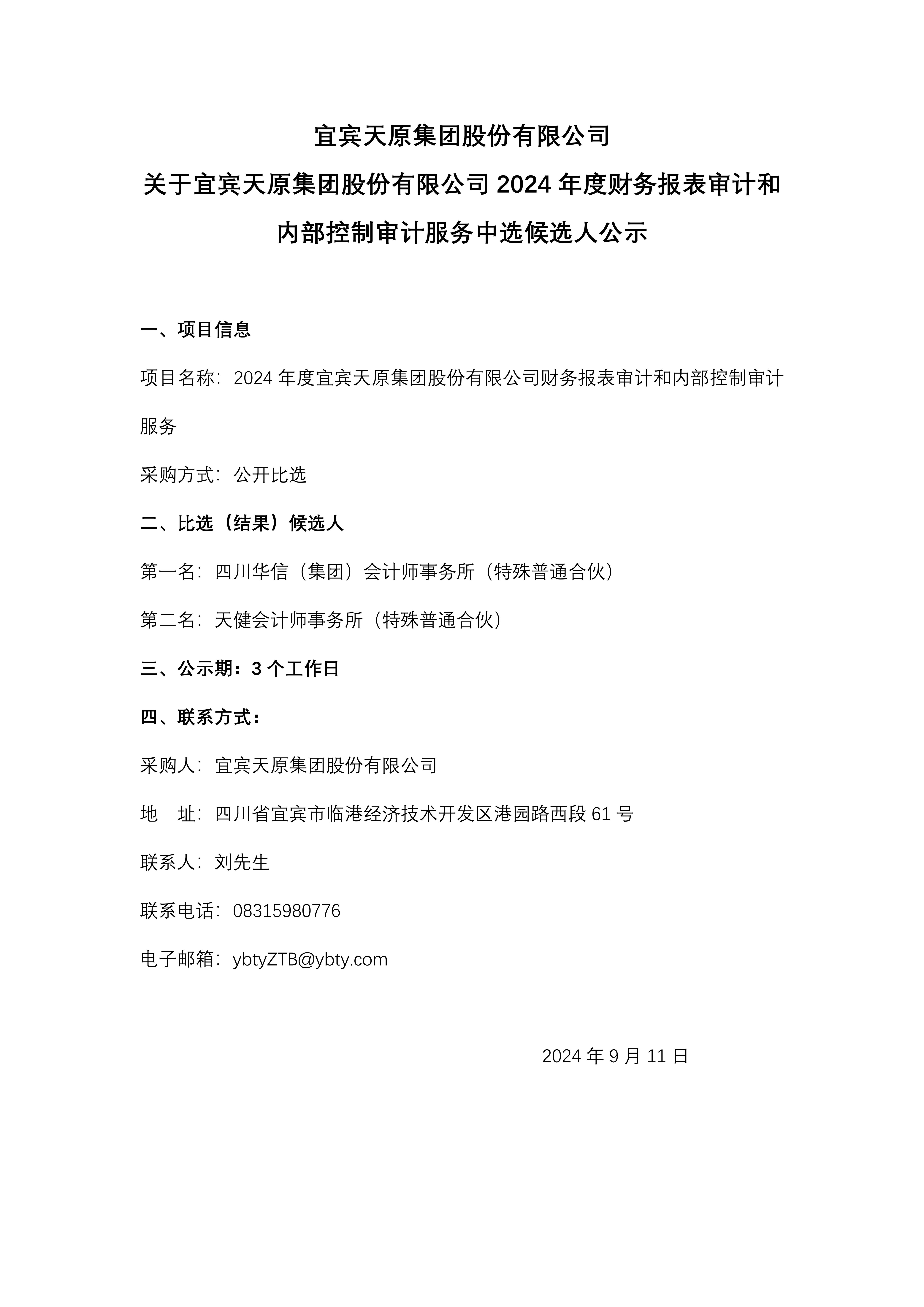
关于6731顶级游戏2024年度财务报表审计和内部控制审计服务中选候选人公示
时间:2024.09.11
浏览次数:1985
最新推荐
关于6731顶级游戏2024年度财务报表审计和内部控制审计服务中选候选人公示
2026/01/12
关于6731顶级游戏2024年度财务报表审计和内部控制审计服务中选候选人公示
2025/12/26
关于6731顶级游戏2024年度财务报表审计和内部控制审计服务中选候选人公示
2025/12/08
关于6731顶级游戏2024年度财务报表审计和内部控制审计服务中选候选人公示
2025/11/19
上一篇
年产10万吨磷酸铁锂正极质料前驱体项目(重新报批)情形影响评价报批前网上公示
下一篇
《2024年度财务报表审计和内部控制审计服务果真比选文件》
返回列表
网站地图